首页 - 行业信息 - 正文
《特种作业目录》修订:互通互认!高压电工可从事低压电工
来源: 东莞市电力行业协会发布时间: 2026-01-15

近日,应急管理部会同住房城乡建设部、国家矿山安监局,对《特种作业目录》进行了全面修订,形成了《特种作业目录(征求意见稿)》。这是近年来特种作业管理领域一次系统性的规范更新,旨在进一步防范安全事故、减轻从业人员负担、推动证书互通互认。

c78b0cc5-2bc8-4eaa-94c8-67be6d8a5f43.png

1
修订背景:为何此时调整?
图片

1、贯彻安全生产重要精神:修订工作是落实国家关于安全生产的重要指示,强化特种作业安全监管的切实举措。

2、应对新业态新风险:随着经济发展,煤矿无轨胶轮车、工贸有限空间作业等新风险凸显,亟需纳入特种作业管理。

3、减轻从业人员负担:过去存在“一岗多证”“证书不互认”等问题,本次修订着力推动“一证多能、互通互认”。

2
三大结构调整:管理更系统
图片

本次修订首次将建筑施工特种作业并入目录。

整体分为通用类、工矿领域类、建筑施工领域类3部分,共21个作业类别、81个操作项目。

  • 通用类(3类、8项):如电工作业、焊接与热切割作业、高处作业。

  • 工矿领域类(8类,54项):覆盖煤矿、金属非金属矿山、石油天然气、危险化学品等高风险行业。

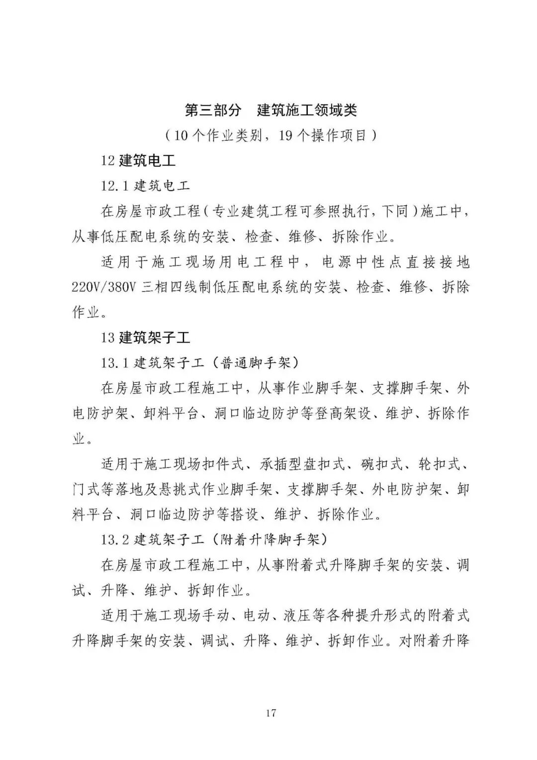
  • 建筑施工领域类(10类,19项):新增建筑电工、建筑架子工、建筑起重机械司机等19个操作项目。

3
主要变化:删、增、调、并
图片

删除6项:

1、电工作业:删除“防爆电气作业”1个操作项目。

2、焊接与热切割作业:删除“压力焊作业”“钎焊作业”2个操作项目。

3、金属非金属矿山安全作业:删除“金属非金属矿山安全检查作业”“金属非金属矿山井下电气作业”“金属非金属矿山爆破作业”3个操作项目。

新增13项:

1、煤矿安全作业:增加“煤矿防冲作业”“煤矿无轨胶轮车操作作业”“煤矿调度作业”3个操作项目。

2、金属非金属矿山安全作业:增加“金属非金属矿山无轨胶轮车操作作业”“金属非金属矿山调度作业”2个操作项目。

3、石油天然气安全作业:增加“海洋石油司钻作业”“海洋石油电气作业”“海洋石油吊装作业”“海洋石油司索指挥作业”4个操作项目。

4、危险化学品安全作业:增加“新型煤化工工艺作业”“电石生产工艺作业”“偶氮化工艺作业”3个操作项目。

5、有限空间安全作业:增加“有限空间监护作业”1个操作项目。

调整优化多项:

1、电工作业:高压电工可从事低压电工;电工在作业场景内可不另考高处作业证。

2、焊接作业:全自动焊接机器人相关作业可不取证;焊工在作业场景内可不另考高处作业证。

3、高处作业:在附属于设备设施且有标准护栏的固定登高用具和固定平台中作业可不取证。

进一步明确和规范了多项操作项目定义、适用范围、文字表述等。

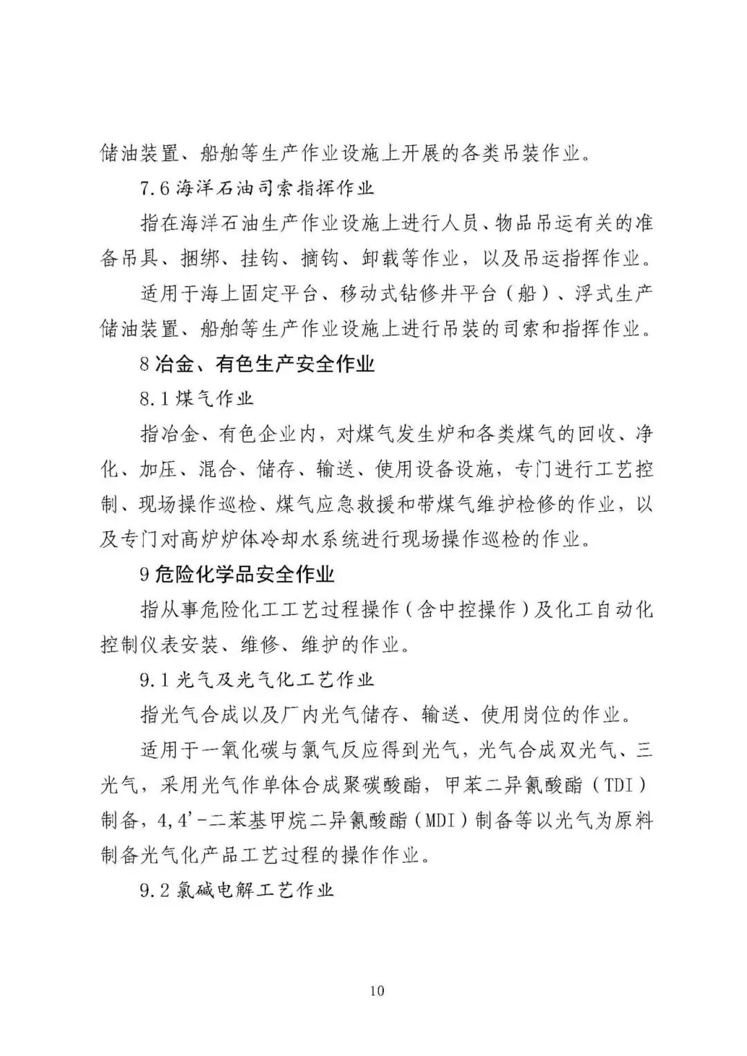
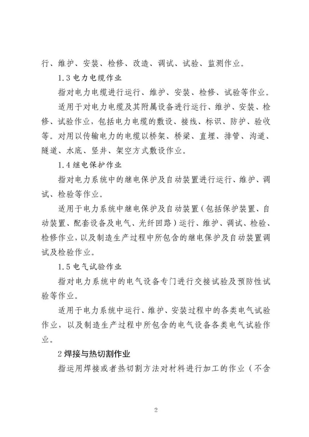
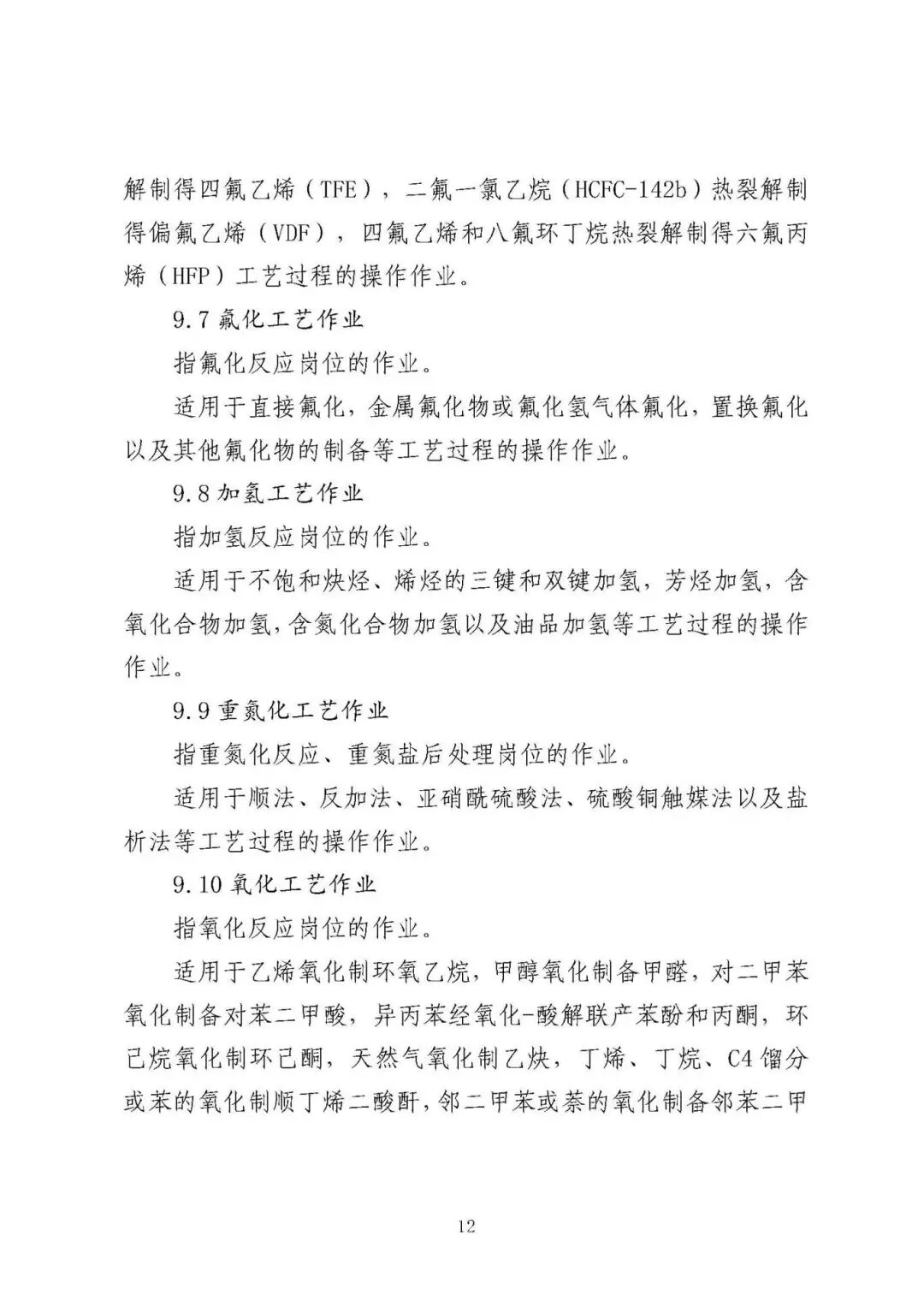
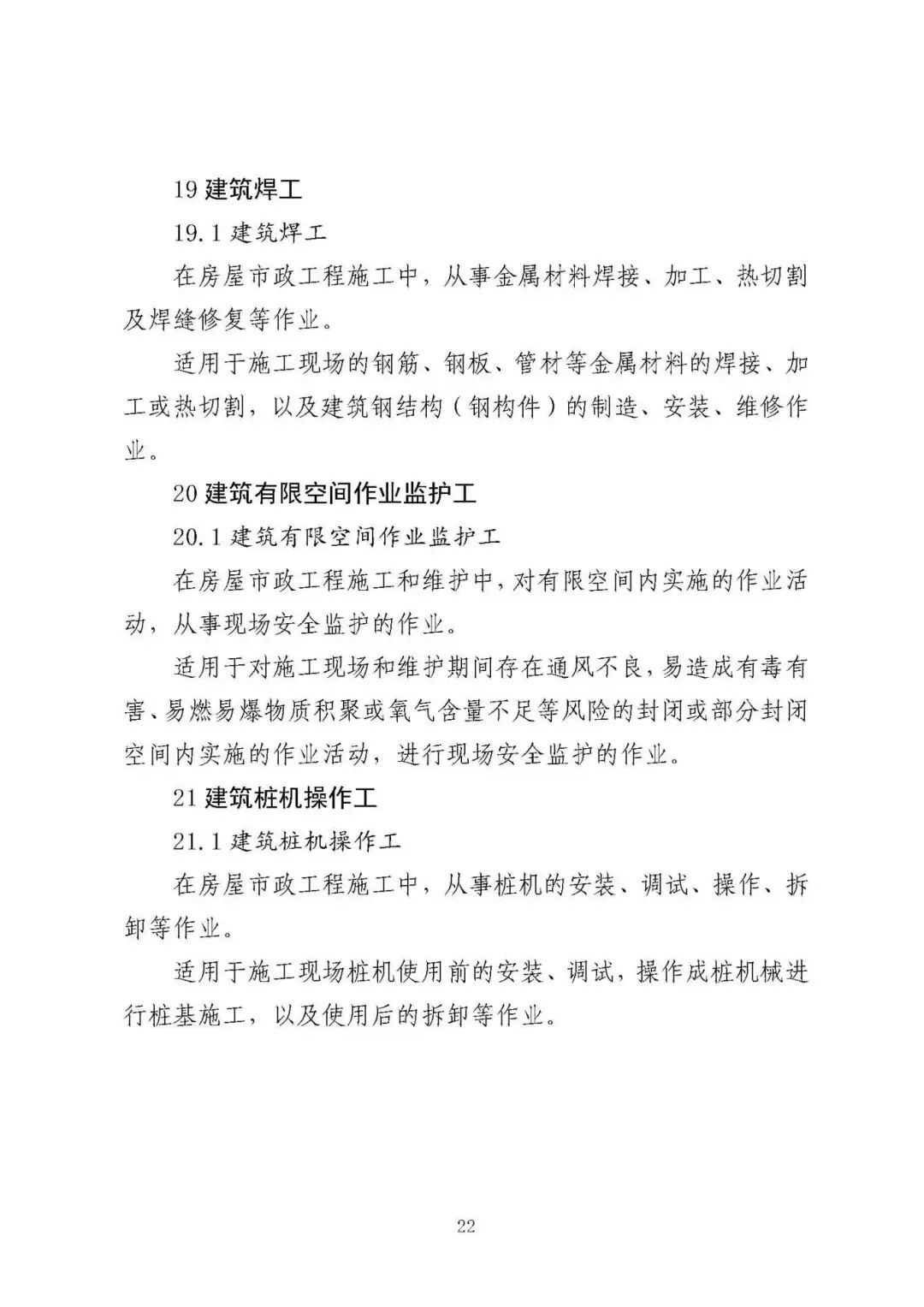
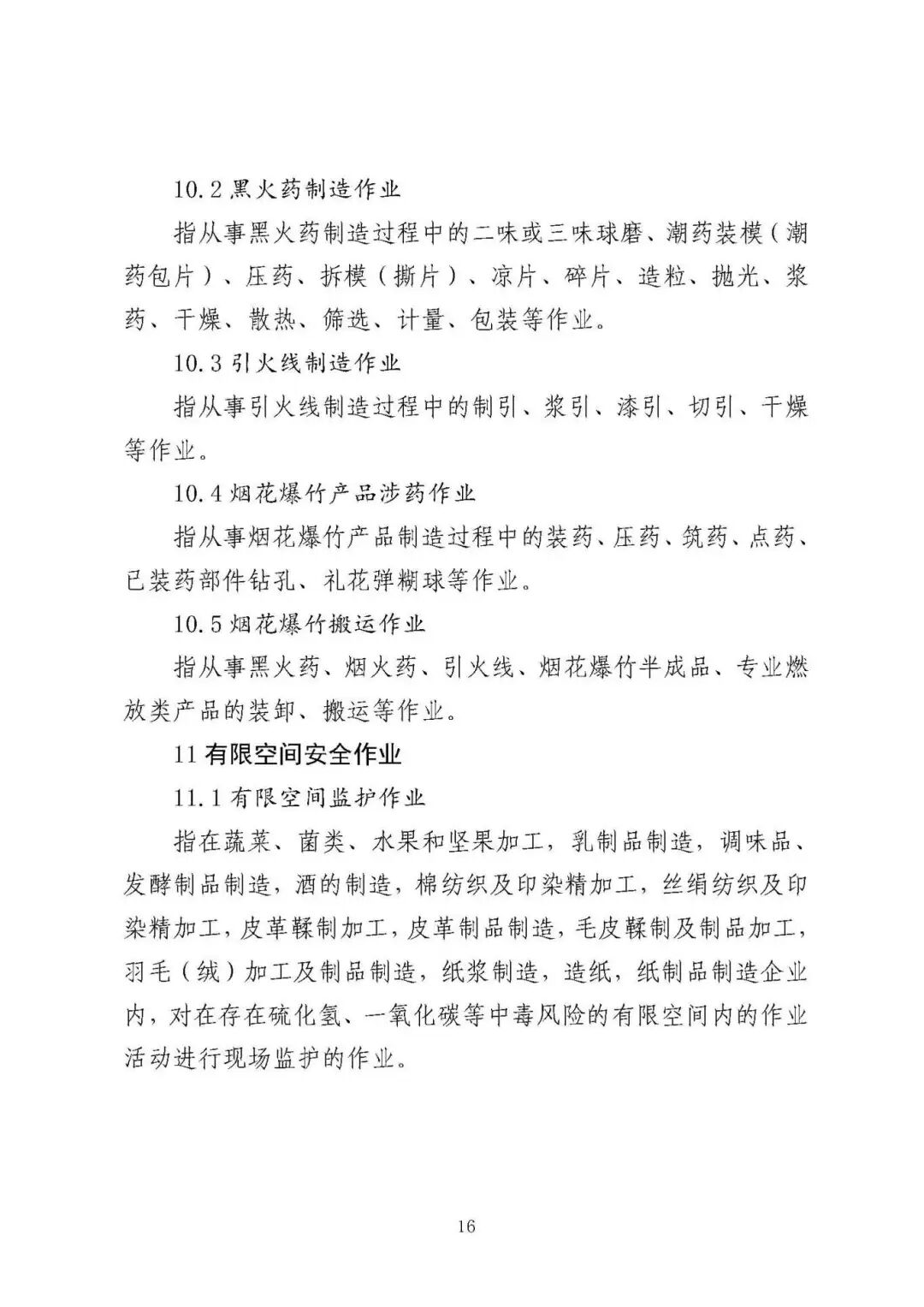
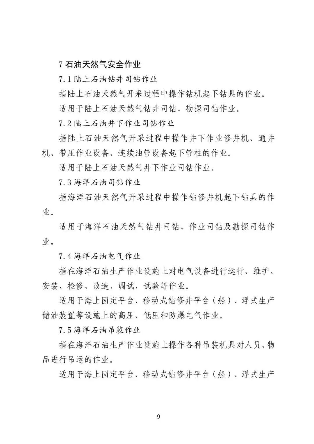
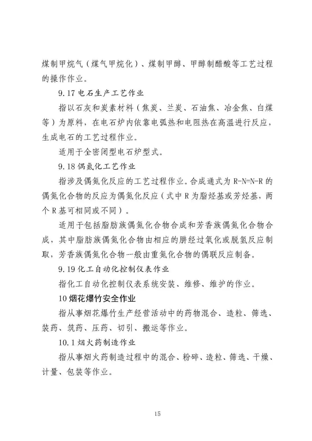
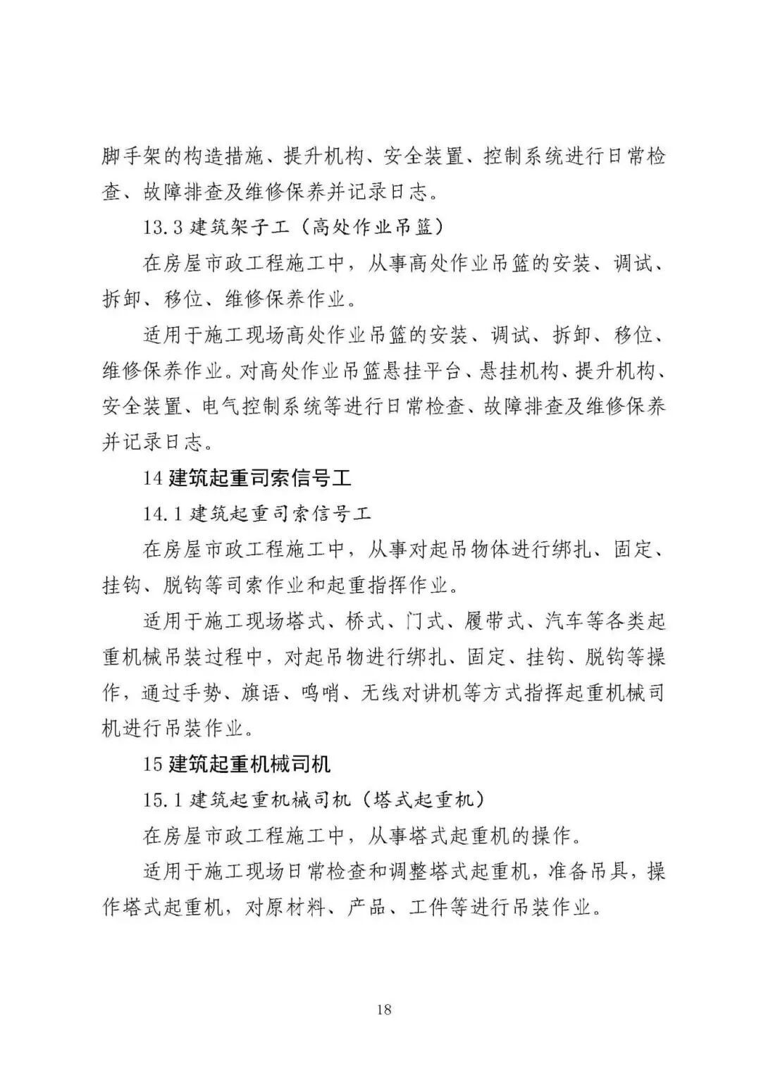
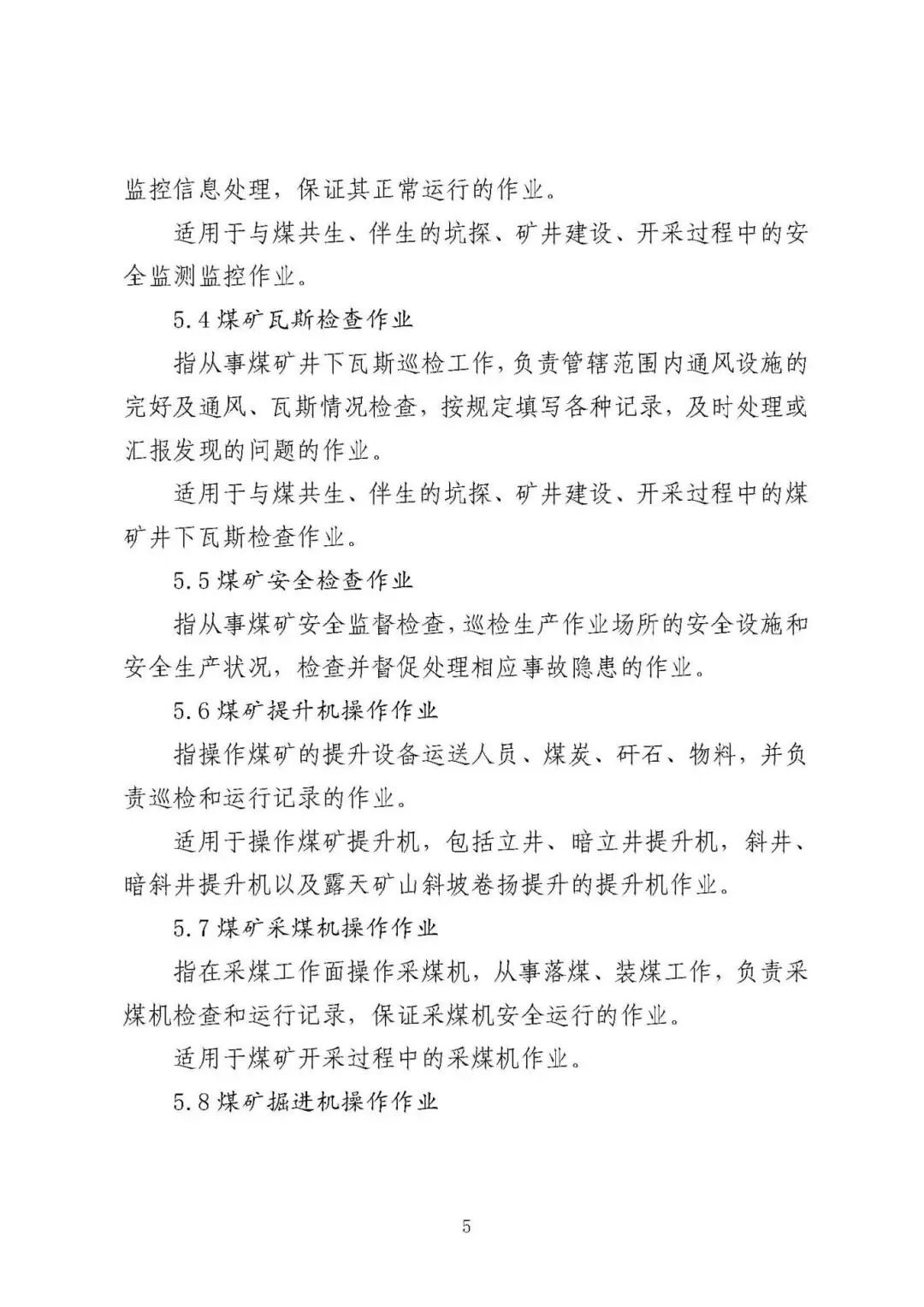
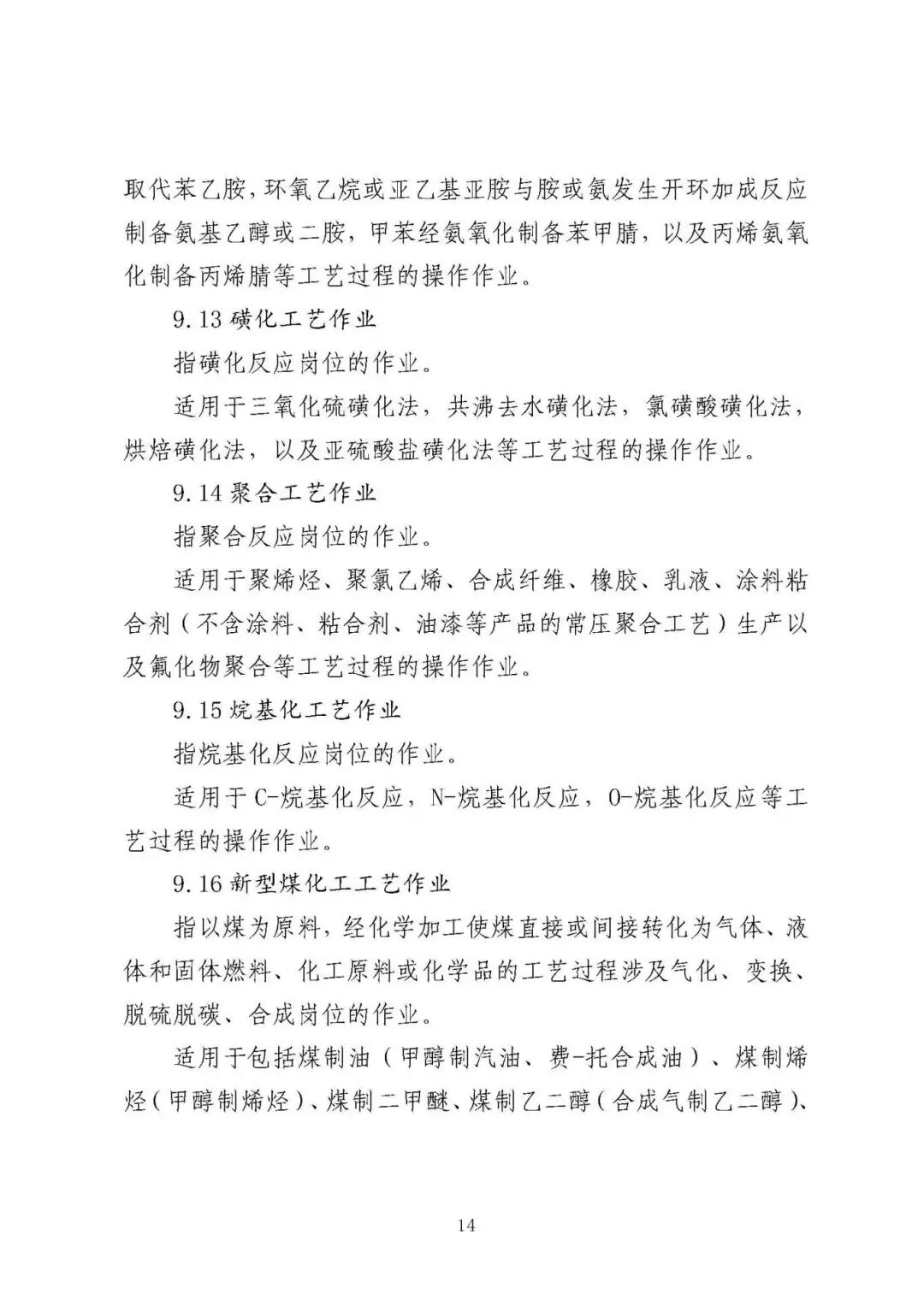
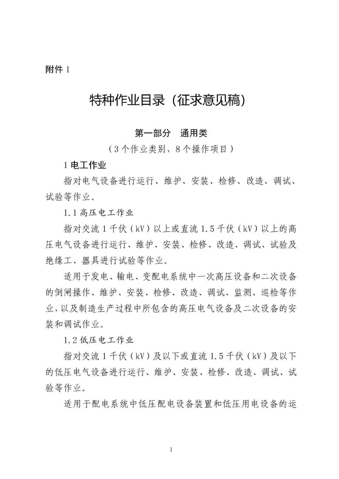
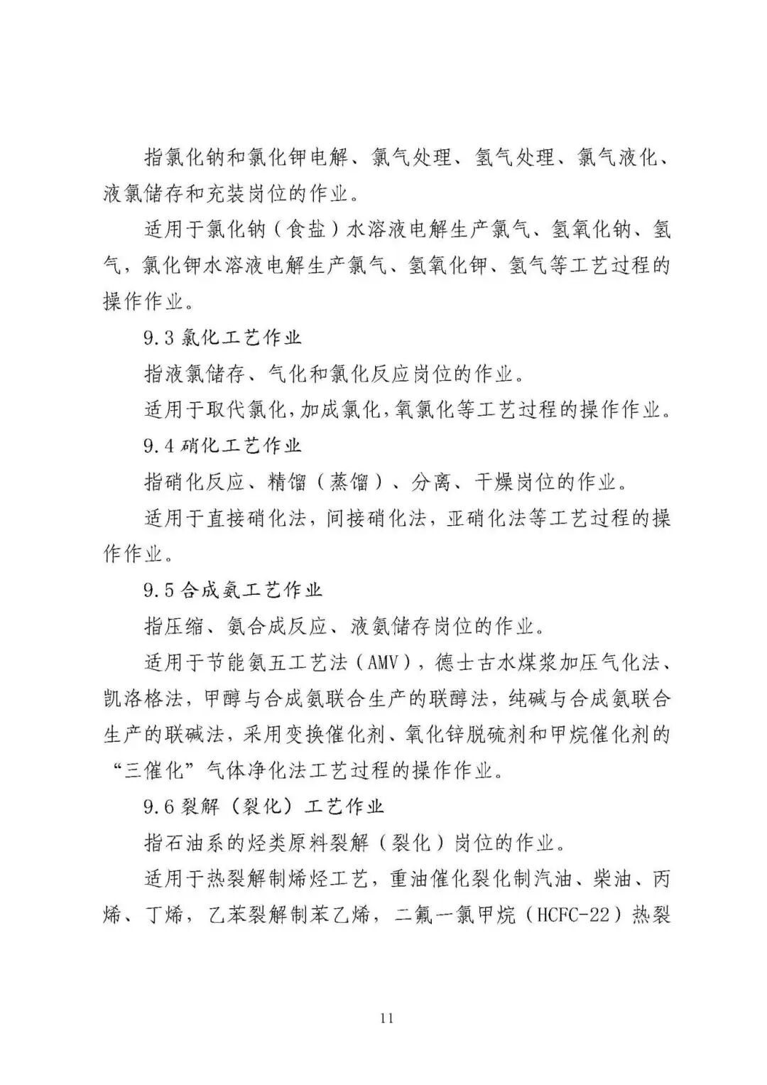
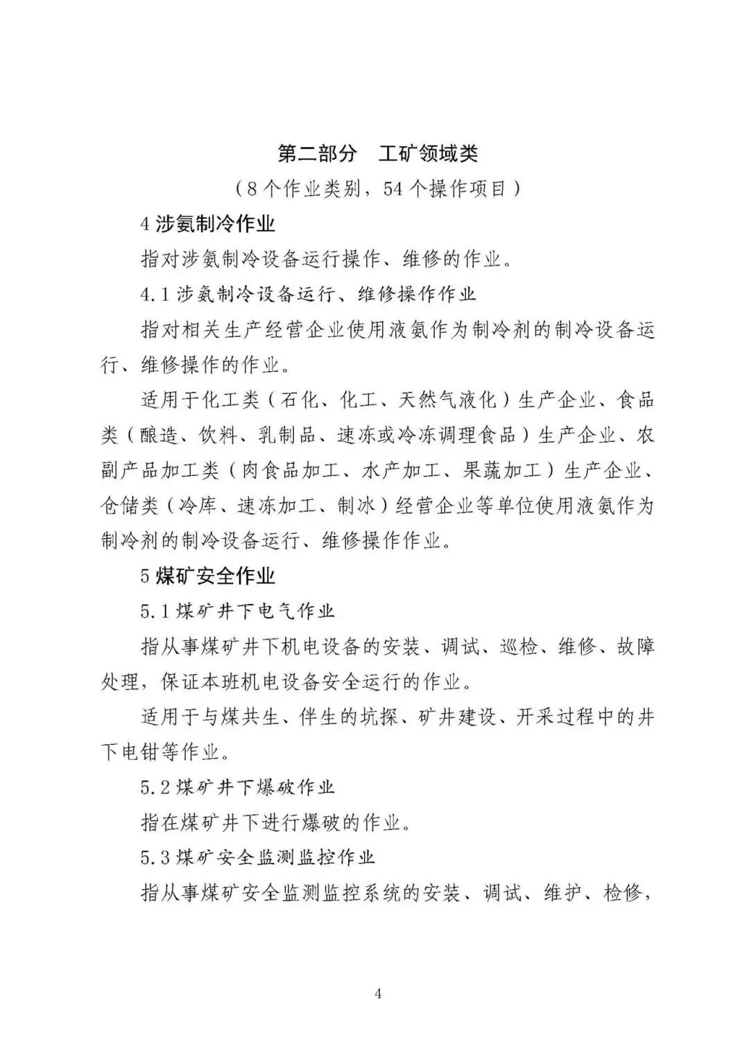
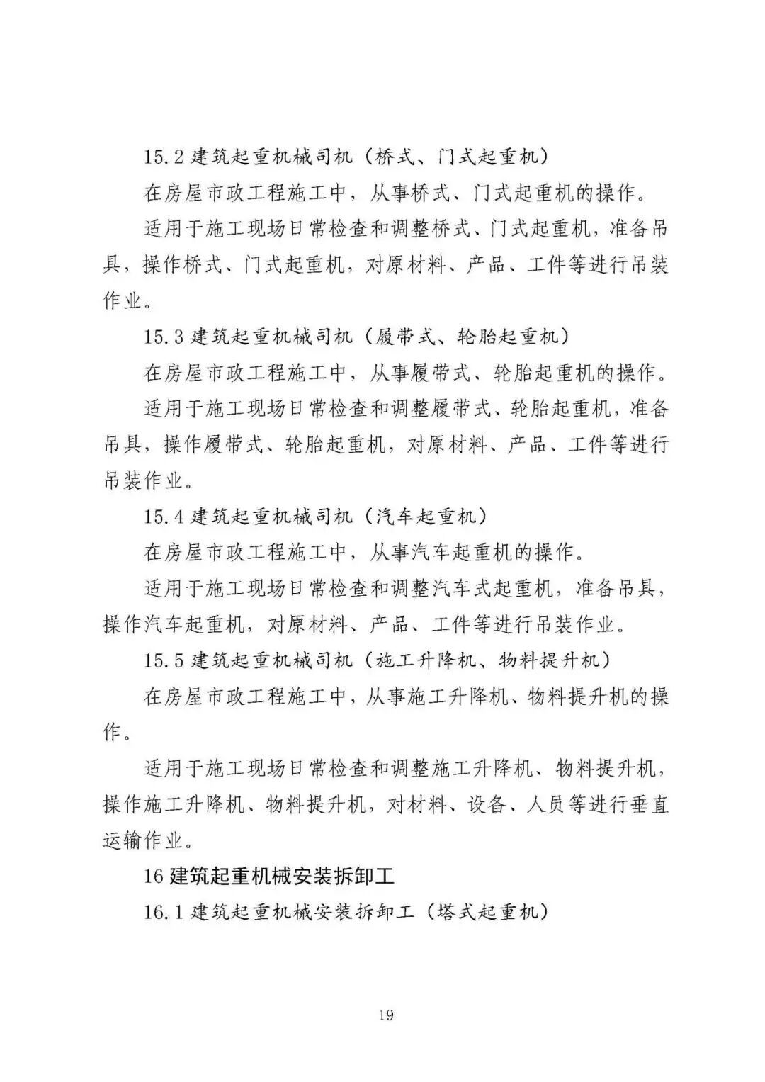
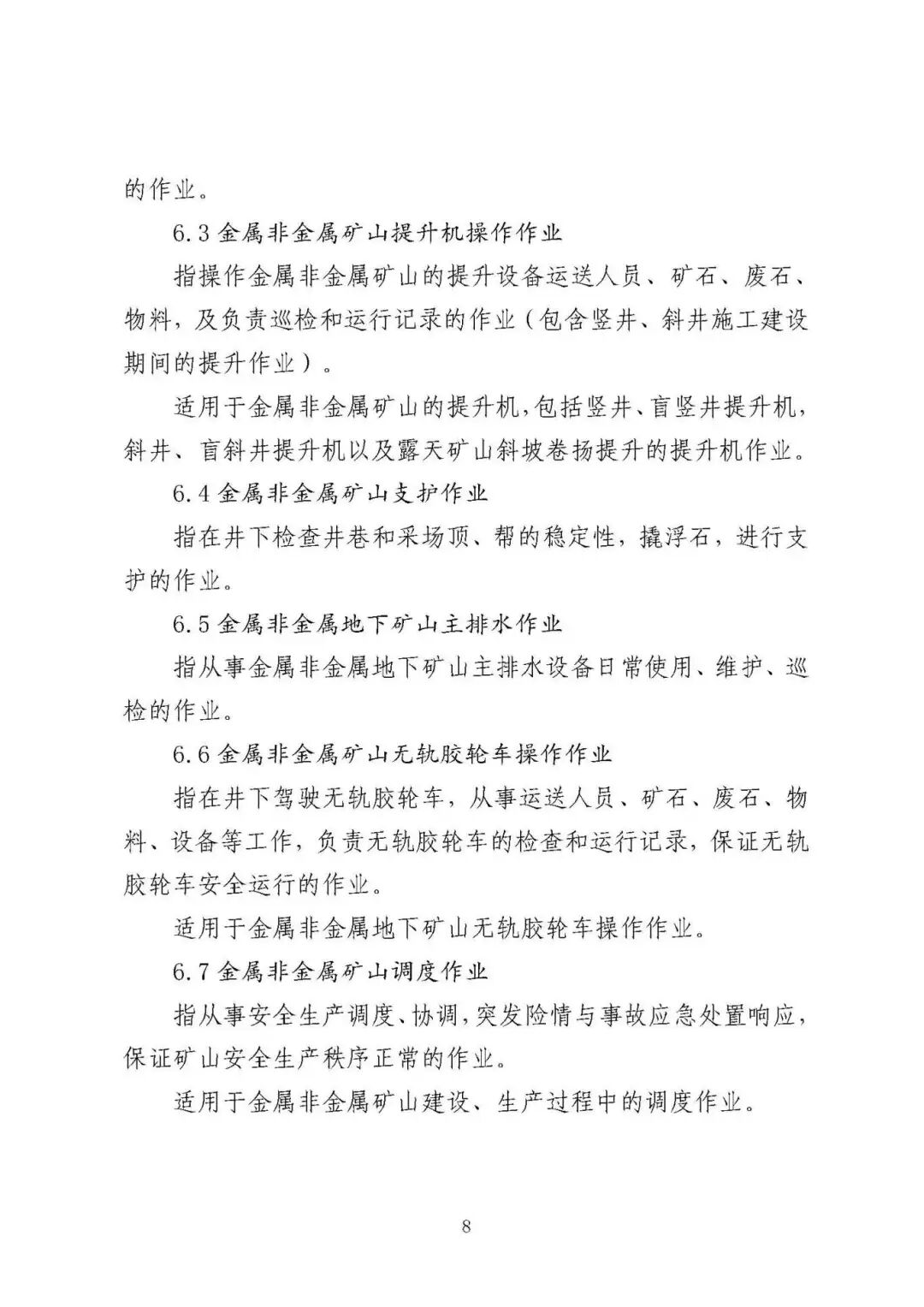
附件1:特种作业目录(征求意见稿)

图片

 

图片

 

图片

 

图片

 

图片

 

图片

 

图片

 

图片

 

图片

 

图片

 

图片

 

图片

 

图片

 

图片

 

图片

 

图片

 

图片

 

图片

 

图片

 

图片

 

图片

 

图片

 

图片

 

图片

 

左右滑动查看更多

 

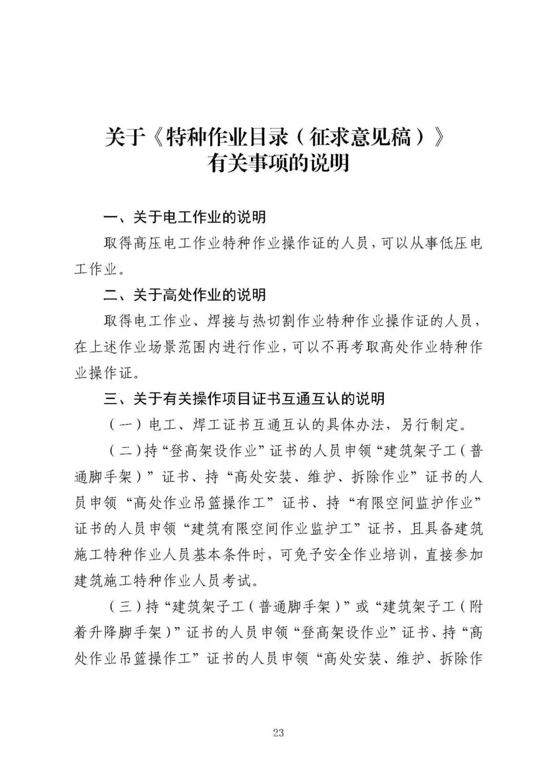
附件2:关于《特种作业目录(征求意见稿)》的修订说明

图片
图片
图片
图片
图片
图片
[ 滑动查看更多 ]
@珠海市电力行业协会